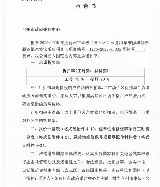
項目名稱: 2023-2025年度台州市本級(含三區)公務用車維修和保養服務框架協議采購項目
項目編號: TZCG-2023-KJ005
二、征集人信息
征集人名稱: 台州市公共資源交易中心(台州市政府采購中心)
征集人地址: 浙江省台州市椒江區台州市府大道777號民泰銀行大樓政府采購中心
征集人和聯係方式: 陳先生-
三、入圍供應商
供應商名稱: 台州市楓南汽車服務有限公司
供應商地址: 浙江省台州市台州市集聚區經中路1015號
供應商聯係人和聯係方式: 陳海龍-
四、入圍產品
| 入圍商品標項名稱 | 入圍商品名稱 | 入圍商品規格型號/服務描述 | 入圍商品價格 |
| 一、二類維修供應商(綜合修理類) | 台州市楓南汽車服務有限公司一、二類維修供應商(綜合修理類) | 承諾書:
報價一覽表:
經常性維修保養項目工時費一覽表:
經常性維修保養項目零配件材料費:
技術響應方案: 9-1技術響應方案 車輛維修作業流程圖
車輛維修質量水平及工藝的詳細描述
根據各類車型的使用說明和維護手冊中的有關規定執行一級維護、二級維護及大修等。車輛維修質量嚴格按國家標準局發布的汽車修理技術標準(GB3798-3803-83.GB5336-85)和交通部頒發的汽車修理工技術員標準(JT-3101-81)的規定、以(yi)及(ji)地(di)方(fang)交(jiao)通(tong)主(zhu)管(guan)部(bu)門(men)根(gen)據(ju)上(shang)述(shu)標(biao)準(zhun)會(hui)同(tong)各(ge)級(ji)標(biao)準(zhun)部(bu)門(men)製(zhi)定(ding)的(de)地(di)方(fang)標(biao)準(zhun)和(he)企(qi)業(ye)標(biao)準(zhun)執(zhi)行(xing)。並(bing)符(fu)合(he)車(che)輛(liang)管(guan)理(li)部(bu)門(men)安(an)全(quan)檢(jian)驗(yan)標(biao)準(zhun)的(de)要(yao)求(qiu)。車(che)輛(liang)進(jin)廠(chang)到(dao)峻(jun)工(gong)出(chu)廠(chang),都(dou)嚴(yan)格(ge)執(zhi)行(xing)ISO9002質量體係,做到事前、事中、事後的質量管理。並由電腦對車輛維修作全程係統記錄。
一、車輛維修具體過程: 1.進廠後根據汽車技術檔案和駕駛員反映情況進行檢測,診斷並確定車輛需維修維護項目及附加作業,業務接待員填寫維修項目登記單 2.車輛進入工作區交由維修工作業,同時進行電腦登記,建立車輛維修的詳細檔案 3.維修完畢後,由班組長自檢,自檢合格後,在維修項目登記單上簽字;再zai交jiao由you單dan位wei專zhuan職zhi檢jian驗yan員yuan檢jian驗yan,檢jian驗yan合he格ge後hou,由you檢jian驗yan員yuan開kai具ju車che輛liang維wei修xiu合he格ge證zheng,並bing送song峻jun工gong車che輛liang清qing洗xi,清qing洗xi完wan畢bi後hou將jiang車che輛liang按an指zhi定ding地di點dian有you序xu停ting放fang,鎖suo匙chi同tong合he格ge證zheng一yi並bing送song交jiao結jie算suan處chu,檢jian驗yan未wei合he格ge的de退tui回hui車che間jian繼ji續xu維wei修xiu,檢jian驗yan員yuan對dui車che輛liang維wei修xiu質zhi量liang進jin行xing登deng記ji並bing跟gen蹤zong返fan修xiu情qing況kuang 4.結(jie)算(suan)人(ren)員(yuan)根(gen)據(ju)維(wei)修(xiu)項(xiang)目(mu)登(deng)記(ji)單(dan)核(he)對(dui)竣(jun)工(gong)車(che)輛(liang)維(wei)修(xiu)工(gong)時(shi)費(fei)及(ji)材(cai)料(liao)費(fei)等(deng)費(fei)用(yong)情(qing)況(kuang),準(zhun)確(que)無(wu)誤(wu)後(hou),通(tong)知(zhi)車(che)主(zhu)提(ti)車(che)結(jie)算(suan)。結(jie)算(suan)時(shi)向(xiang)車(che)主(zhu)提(ti)供(gong)詳(xiang)細(xi)的(de)維(wei)修(xiu)記(ji)錄(lu)、費用明細表、車輛維修合格證、出廠後注意事項、保修卡、售後服務聯係卡及其它客戶索取的車輛有關資料。再由客戶填寫維修反饋表。 二、一級維護、二級維護具體作業內容及技術規範 (一)、汽車維護周期 汽車一、二級維護以汽車行駛裏程為基本依據。車輛每行駛5000公裏進行一次一級維護,每行駛70000公裏進行一次二級維護。 汽車使用說明書中有特殊規定的或依據汽車使用條件不同的特殊車輛同客戶協商製定特殊維修維護方案。 (二)、日常維護 公司將對承修車輛提供日常維護,日常維護內容包括: 1.對汽車外觀、發動機外表進行清潔,保持車容整潔。 2. 對汽車各部潤滑油(脂)、燃油、冷卻液、製動液、各種工作介質、輪胎氣壓進行檢視補給。 3. 對汽車製動、轉向、傳動、懸掛、燈光、信號等安全部位和位置以及發動機運轉狀態進行檢視、校緊,確保行車安全。 (三)、一級維護 公司將對承修車輛提供一級維護,具體作業內容見表1
表1 一級維護作業內容
序號
項目
作業內容
技術要求
1
點火係
檢查、調整
工作正常
2
發動機空氣濾清器、空壓機空氣濾清器、曲軸箱通風係空氣濾清器、機油濾清器和燃油濾清器
清潔或更換
和濾芯應清潔無破損,上下襯墊無殘缺,密封良好;濾清器應清潔,安裝牢固
3
曲軸箱油麵、化油器油麵、冷卻液液麵、製動液液麵麵高度
檢查
符合規定
4
曲軸箱通風裝置、三效催化轉化裝置
外觀檢查
齊全、無損壞
5
散熱器、油底殼、發動機前後支墊、水泵、空壓機、進排氣歧管、化油器、輸油泵、噴油泵連接螺栓
檢查校緊
各連接部位螺栓、螺母應緊固,鎖銷、墊圈及膠墊應完好有效
6
空壓機、發電機、空調機皮帶
檢查皮帶磨損、老化程度,調整皮帶鬆緊度
符合規定
7
轉向器
檢查轉向器濾麵及密封狀況,潤滑萬向節十字軸、橫直拉杆、球頭銷、轉向節等部位
符合規定
8
離合器
檢查調整離合器
操縱機構應靈敏可靠;踏板自由行程應符合規定
9
變速器、差速器
檢查變速器、差速器液麵及密封狀況,潤滑傳動軸萬向節十字軸、中間軸承,校緊各部連接螺栓,清潔各通氣塞
符合規定
10
製動係
檢查緊固各製動管路,檢查調整製動踏板自由行程
製動管路接頭應不漏氣,支架螺栓緊固可靠,製動聯動機構應靈敏可靠,儲氣筒無積水,製動踏板自由行程符合規定
11
車架、車身及各附件
檢查、緊固
各部螺栓及拖鉤、掛鉤應堅固可靠,無裂損,無竄動,齊全有效
12
輪胎
檢查輪輞及壓條擋圈;檢查輪胎氣壓(包括備胎),並視情況補氣;檢查輪轂軸承間隙
輪輞及壓條擋圈應無裂損、變形;輪胎氣壓應符合規定,氣門嘴帽齊全;輪轂軸承間隙無明顯鬆曠
13
懸架機構
檢查
無損壞,連接可靠
14
蓄電池
檢查
電解液液麵高度應符合規定,通氣孔暢通、電樁夾頭清潔、牢固
15
燈光、儀表、信號裝置
檢查
齊全有效,安裝牢固
16
全車潤滑點
潤滑
各潤滑嘴安裝正確,齊全有效
17
全車
檢查
全車不漏油、不漏水、不漏氣、不漏電、不漏塵,各種防塵罩齊全有效
注:技術要求欄中的“符合規定”指符合實際使用中的有關規定。
(四)、二級維護 公司將對承修車輛提供二級維護,具體維護作業過程如下: 1.汽車進廠後,首先要進行檢測,根據汽車技術檔案的記錄資料(包括車輛進行記錄、維修記錄、檢測記錄、總成修理記錄等)和駕駛中反映的車輛使用技術狀況(包括汽車動力性,異響,轉向,製動及燃、潤料消耗等)確定所需檢測項目。 2.依據檢測結果及車輛實際技術狀況進行故障診斷,從而確定附加作業項目。附加作業項目確定後與基本故障診斷,從而確定維護作業。 3.二級維護過程中進行過程檢驗,過程檢驗項目的技術要求應滿足有關的技術標準或規範。 4.二級維護作業完成後,經本公司總檢驗員周靈光進行竣工檢驗,竣工檢驗合格的車輛,填寫《汽車維護竣工出廠合格證》後方可出廠。
(五)、二級維護檢測、診斷 二級維護檢測、診斷具體內容為: 1.對汽車二級維護檢測項目進行檢測時,使用該檢測項目的專用檢測儀器,儀器精度滿足有關規定。 2.汽車二級維護檢測項目的技術要求參照國家有關的技術標準,或原廠要求。 3.汽車二級維護檢測項目見表2。 表2 汽車二級維護檢測項目
序號
檢測項目
1
發動機功率,氣缸壓力
2
汽車排氣汙染物,三效催化轉化裝置的作用
3
電控燃油噴射係統
4
柴油車檢查供油提前角、供油間隔角和噴油泵油壓力
5
製動性能,檢查製動力
6
轉向輪定位,主要檢查前輪定位角和轉向盤自由轉動量
7
車輪動平衡
8
前照燈
9
操作穩定性,有無跑偏、發抖、擺頭
10
變速器,有無泄漏、異響、鬆脫、裂紋等現象,換檔是否輕便靈活
11
離合器,有無打油、發抖現象,分離是否徹底,接合是否否平穩
12
傳動軸,有無泄漏、異響、鬆脫、裂紋等現象
13
後橋,主減速器有無泄漏、異響、鬆動、過熱等現象
4.quedingqicheerjiweihufujiazuoyexiangmu,genjujiancejieguojinxingqicheguzhangzhenduan,quedingyixiaochuqicheguzhangweimudedeerjiweihufujiazuoyexiangmuhezuoyeneirong,huifuqichedezhengchangjishuzhuangkuang。fujiazuoyexiangmuquedinghouyujibenzuoyexiangmuyibingjinxingerjiweihuzuoye。 (六)、二級維護過程檢驗 二(er)級(ji)維(wei)護(hu)過(guo)程(cheng)中(zhong),始(shi)終(zhong)貫(guan)穿(chuan)過(guo)程(cheng)檢(jian)驗(yan),並(bing)由(you)檢(jian)驗(yan)員(yuan)作(zuo)檢(jian)驗(yan)記(ji)錄(lu)。過(guo)程(cheng)檢(jian)驗(yan)中(zhong)各(ge)維(wei)護(hu)項(xiang)目(mu)的(de)技(ji)術(shu)要(yao)求(qiu),滿(man)足(zu)相(xiang)應(ying)的(de)有(you)關(guan)技(ji)術(shu)標(biao)準(zhun)或(huo)出(chu)廠(chang)說(shuo)明(ming)書(shu)的(de)有(you)關(guan)規(gui)定(ding)。 (七)、二級維護基本作業項目 二級維護作業內容包括一級維護作業內容,二級維護基本作業項目見表3。 表3 二級維護基本作業項目
序號
維護項目
作業內容
技術要求
1
發動機潤滑油、機油濾清器
1)更換潤滑油 2)視情更換機油濾清器
1)潤滑油規格性能指標符合規定 2)液麵高度符合規定 3)機油濾清器密封良好,無堵塞,完好有效
2
檢查潤滑油油麵高度
檢查轉向器、變速器、主減速器等潤滑油規格和液麵高度,不足時按要求補給
符合出廠規定
3
空氣慮清器
清潔空氣濾清器
空氣濾清器清潔有效,安裝可靠 恒溫進氣裝置真空軟管安裝可靠,進氣轉換閥工作靈敏、準確
4
1)燃油箱及油管 2)燃油濾清器 3)燃油泵
1)檢查接頭及密封情況 2)清潔燃油濾清器,並視情更換 3)檢查燃油泵,必要時更換
1)接頭無破損、滲漏,緊固可靠 2)燃油濾清器工作正常 3)燃油泵工作正常,沒壓符合規定
5
燃油蒸發控製裝置
檢查清潔,必要時更換
工作正常
6
曲軸箱通風裝置
檢查、清潔
清潔暢通,連接可靠,不漏氣,各閥門無堵塞、卡滯現象,靈敏有效,符合規定
7
散熱器、膨脹箱、百葉窗、水泵、節溫器、傳動皮帶
1)檢查密封情況、箱蓋壓力閥、液麵高度、水泵 2)檢視皮帶外觀,調整皮帶鬆緊度
1)散熱器及軟管無變形、破損及漏漏;箱蓋接合表現良好,膠墊不老化、箱蓋壓力閥開啟壓力符合要求;水泵不漏水,無異響;節溫器工作性能符合規定 2)皮帶應無裂痕和過量磨損,表麵無油汙,皮帶鬆緊度符合規定
8
1)進、排氣歧管、消聲器、排氣管 2)氣缸蓋
1)檢查、緊固,視情補焊或更換 2)按規定次序和扭緊力矩校緊氣缸蓋
1)無裂紋、漏氣、消器性能良好 2)扭緊力矩符合規定
9
增壓器、中冷器
檢查、清潔
符合規定
10
發動機支架
檢查、緊固
連接牢固,無變形和裂紋
11
化油器及聯動機構
清潔、檢查、緊固
清潔、聯動機構運動靈活,連接牢固,無漏油、氣現象,工作係統和附加裝置工作正常
12
噴油器、噴油泵
檢查噴油器和噴油泵的作用,必要時檢測噴油壓力和噴油狀況,視情調整供油提前角
1)噴油器霧化良好,無滴油、漏油現象,噴油壓力符合規定 2)供油提前角符合規定
13
分電器、高壓線
清潔、檢查
分電器無油汙,調整觸點間隙在規定範圍內,無鬆曠、漏電現象,高壓線性能符合規定
14
火花塞
清潔、檢查或更換火花塞,調整電極間隙
電極表麵清潔,間隙符合規定
15
氣門間隙
檢查調整
符合規定
16
電控燃油噴射係統供油管路
檢查密封狀況
密封良好,作用正常
17
三效催化裝置
檢查三效催化裝置的作用必要時更換
作用正常
18
離合器
檢查調整離合器踏板自由行程
離合器踏板自由行程符合規定
19
19
前輪製動
1)檢查前輪製動器調整臂的作用
作用正常
2)拆卸前輪轂總成、製動蹄、支承銷;清洗轉向節、軸承、支承銷,清潔製動底板等零件
清潔,無油汙
3)檢查製動盤、製動凸輪軸,校緊裝置螺栓
1)製動底板不變形,按規定力矩扭緊裝置,螺栓 2)凸輪軸轉動靈活,無卡滯,轉向間隙符合規定
4)檢查轉向節及螺母、保險片及油封、轉向節臂,校緊裝置螺栓
1)轉轉向節無裂紋,螺紋完好,與螺母配合應無徑向鬆曠,保險片作用良好,油封完好不漏油 2)轉向節軸徑與軸承的配合間隙符合要求,轉向節臂裝置螺栓扭緊力矩符合規定
5)檢查內外軸承
滾柱保持架無斷裂,滾柱不脫落,無裂損和燒蝕,軸承內圈無裂損和燒蝕
6)檢查製動蹄及支承銷
1)製動蹄無裂紋及明顯變形,摩擦片不破裂,鉚接可靠,摩擦片厚度符合規定 2)支承銷無過量磨損,支承銷與製動器承孔襯套配合間隙符合規定
7)檢查製動蹄複位彈簧
複位彈簧應無明顯變形,自由長度、拉力符合規定
8)檢查前輪轂、製動鼓及軸承外座圈,校緊輪胎螺栓內螺母
1)輪轂無裂損 2)軸承外座圈無裂紋,無麻點,無燒蝕 3)製動鼓無裂紋,外邊緣不得高出工作表麵,檢視孔完整,內徑尺寸、圓度誤差、左右內徑差符合規定 4)輪胎螺栓齊全完好,規格一致,按規定力矩扭緊
9)裝複前輪轂、調整前輪軸承鬆緊度及製動間隙
1)裝複支承銷,製動蹄支承銷孔均應塗潤滑脂,開口銷或卡簧齊全有效 2)潤滑軸承 3)製動鼓、製動片表麵清潔,無油汙 4)製動片與製動鼓的間隙應符合規定,轉動無碰擦現象或聲響,檢視孔擋板齊全
19
前輪製動
9)裝複前輪轂、調整前輪軸承鬆緊度及製動間隙
5)輪轂轉動靈活,用拉力計測量時可轉動,且無軸向間隙 6)保險可靠,防塵罩、襯墊完好,螺栓墊圈齊全緊固(螺栓規格一致)
20
後輪製動
1)拆半軸、輪轂總成、製動蹄、支承銷,清洗各零件及製動底板、半軸套管
1)輪轂通氣孔暢通 2)各零件及製動盤、後橋套管清潔無油汙
2)檢查製動底板、製動凸輪軸,校緊連接螺栓
1)製動底板不變形,連接螺栓按規定力矩緊固 2)凸輪軸轉動靈活,無卡滯,軸向間隙和徑向間隙符合規定
20
後輪製動
3)檢查後橋半軸套管、螺母及油封
1)套管無裂紋及明顯鬆動,及螺母配合無徑向鬆曠 2)油封完好,無損壞,無漏油 3)套管頸與軸承配合間隙符合規定
4)檢查內外軸承
1)軸承保持架無斷裂,滾柱不脫落,無裂損和燒蝕 2)軸承內座圈無裂紋、燒蝕
5)檢查製動蹄及支承
1)製動蹄無裂紋及變形,摩托片不破裂,鉚接可靠,摩擦片厚度符合規定 2)支承銷與製動蹄承孔襯套配合間隙符合規定 3)支承銷支過量磨損
6)檢查製動蹄複位彈簧
複位彈簧無變形、自由長度符合規定,拉力良好
7)檢查後輪轂、製動鼓及軸承外座圈,檢查扭緊半軸螺栓,檢查輪胎螺栓,校緊內螺母
1)輪轂無殘損 2)軸承外座圈不鬆動,無損壞 3)製動鼓無裂紋,內徑、圓度誤差、左右內徑差符合規定,外邊緣不得高出工作表麵,製動鼓檢視孔完整 4)半軸螺栓齊全有效
8)檢查半軸
半軸無明顯彎曲,不磨套管,無裂紋,花鍵無過量磨損或扭曲變形
9)裝複後輪轂,調整轉動間隙
1)裝複支承銷、製動蹄片時,承孔均應塗潤滑脂,開口銷或卡簧齊全可靠 2)潤滑軸承 3)套管軸頸表麵應塗機油後再裝上軸承 4)製動蹄片、製動鼓麵應清潔,無油汙 5)製動跋涉片與製動鼓的間隙應符合規定,轉動無碰擦現象或聲響,檢視孔擋板齊全緊固 6)輪轂轉動靈活,拉力符合規定 7)鎖緊螺母按規定力矩扭緊
21
轉向器、轉向傳動機構
1)檢查轉向器傳動機構的工作狀況和密封性,校緊各部螺栓 2)檢查調整轉向盤自由轉動量
轉向盤自由轉動量符合規定,轉向輕便、靈活,無卡滯和漏油現象,垂臂及轉向節臂無彎曲及裂損,各部螺栓連接可靠
22
前束及轉向角
調整
符合規定
23
變速器、差速器
檢查密封狀況和操縱機構,清潔通氣孔
密封良好,通氣孔暢通,操縱機構作用正常,無異響、跳動、亂檔現象。
24
傳動軸、傳動軸承支架、中間軸承
1)檢查防塵罩 2)檢查傳動軸萬向節工作狀態 3)檢查傳動軸承支架 4)檢查中間軸承間隙
1)防塵罩不得有裂紋、損壞,卡箍可靠,支架無鬆動 2)萬向節不鬆曠,無卡滯,無異響 3)傳動軸承支架無鬆動 4)中間軸承間隙符合規定
25
空氣壓縮機、貯氣筒、安全閥
清潔,校緊
清潔、連接可靠,無漏氣,安全閥工作正常
26
製動閥、製動管路、製動踏板
1)檢查製動踏板自由行程 2)檢查緊固製動閥和管路接頭 3)液壓製動檢查製動管路內是否有氣
1)製動踏板自由行程符合規定 2)製動閥和管路接頭連接可靠、無漏氣 3)液壓製動管路內無氣
27
駐車製動
檢查駐車製動性能,檢查駐車製動器自由行程
符合規定,作用正常
28
懸架
檢查、緊固,視情補焊、校正
不鬆動,無裂紋,無斷片,按規定扭緊力矩緊固螺栓
29
輪胎(包括備胎)
檢查緊固,補氣,進行輪胎換位,磨損嚴重時更換輪胎
氣壓符合規定,清潔,無裂損、老化、變形,氣門嘴完好,輪胎螺栓緊固,輪胎的裝用符合規定
30
發電機、發電機調節器、起動機
清潔,潤滑
符合規定
蓄電池
檢查,清潔,補給
清潔,安裝牢固,電解液液麵符合規定
31
前照燈、儀表、喇叭、刮水器、全車電器線路
檢查、調整,必要時修理或更換
1)前照燈、喇叭、各儀表及信號裝置功能齊全、有效,符合規定 2)刮水器電機運轉無異響,連動杆連接可靠 3)全車線路整齊,連接可靠,絕緣良好
32
車身、車架、安全帶
檢查、緊固
性能可靠,工作良好無變形、斷裂、脫焊,連接螺栓、鉚釘緊固
33
內裝飾
檢查、緊固
設備完好,無鬆動
34
空調裝置
檢查空調係統工作狀況、密封狀況
1)製冷係統密封,製冷效果良好 2)暖氣裝置工作正常
35
潤滑
全車加注潤滑脂的部位全部潤滑
潤滑脂嘴齊全有效,潤滑良好
注:技術要求欄中的“符合規定”指符合實際應用中有關技術規定或技術要求。
服務方案: 服務方案
一、定點維修保養服務 1、承諾維修時限:大修7天內;二級維護2天內;一級維護1天內完成。 2、設有24小時服務電話: 及提供服務,並能為送修方提供緊急救援搶修服務,在台州市15公裏範圍內半小時內派人趕到救援現場,台州範圍內非城區和標段區域外2小時內派人趕到救援現場。 3、椒江城區免費拖車及施救。 4、為甲方定期保養的車輛免費辦理車檢服務。 5、車輛基礎裝潢,改裝裝璜服務:更換各種舒適航空座椅、重新包座椅、星空頂或者其他車頂、手動電動窗簾、重包內飾板、實木地板、改裝移動辦公用車等。也可根據貴單位實際需求改裝。 6、對甲方的送修車輛建立用戶檔案,做到“一車一檔”,開展跟蹤服務、提醒服務。每月5號前及時更新數據並上報甲方車輛管理員。 二、其它服務承諾 1、為定點維修單位客戶提供“宅捷修”服務,(專業技師及服務顧問上門接修和估價,回廠進一步檢查報價,客戶確認後維修,經技師自檢、互質檢員完檢檢驗完美送車)。 2、公司本部在台州市經中路1015號,在黃焦濱海設有分部,為公務用車提供方便快捷的服務 3、事故出險承諾全程免費協助事故查勘、定損、理賠等服務 4、提供免費洗車服務 5、事故車維修除不可控因素外的維修時間,可根據需要提供代步車 6、事故出險乙方可以提供車輛接送服務,也可提供代步車。 7、在我公司維修車輛的,無論維修多少維修時長,都可提供代步車服務。 8、承諾甲方員工的私人車輛按自願的原則到乙方維修保養。員工的車輛同等享受中選結果的價格、服務條款,費用由員工自行支付。 9、享受每年2次的車輛安全檢測,同時提供與車輛節能使用、安全駕駛等相關事項的愛車課堂講座。 10、免費代辦車輛報廢服務(包括協議單位私家車)。 11、協議單位私家車維修憑工作證免工時(鈑金油漆打五折)一次。 12、提供送水、搭電、換胎等服務 13、代為貴單位質保期內車輛的首保索賠及其他需回原廠維修事務 14、免費更換玻璃水含材料 15、設有24小時技術服務電話:88530391、88530392、。客戶可通過電話對車輛維修檔案、技術參數、故障、性能、年檢等車輛有關情況進行谘詢。 16、為wei更geng好hao的de全quan麵mian周zhou到dao的de服fu務wu於yu協xie議yi單dan位wei,我wo司si可ke根gen據ju協xie議yi單dan位wei車che輛liang規gui模mo提ti供gong升sheng降jiang機ji,安an裝zhuang在zai協xie議yi單dan位wei提ti供gong的de維wei修xiu場chang地di。並bing配pei備bei一yi定ding量liang的de維wei修xiu工gong具ju及ji常chang用yong配pei件jian。 17、我司還可根據協議單位維修量需要派駐點人員。 18、本ben公gong司si可ke為wei協xie議yi單dan位wei提ti供gong的de特te色se服fu務wu,可ke為wei協xie議yi單dan位wei安an裝zhuang公gong司si維wei修xiu管guan理li軟ruan件jian的de客ke戶hu端duan,可ke使shi協xie議yi單dan位wei實shi時shi了le解jie車che輛liang維wei修xiu情qing況kuang。其qi具ju有you強qiang大da的de查zha詢xun功gong能neng,並bing且qie可ke通tong過guo因yin特te網wang實shi時shi更geng新xin貴gui單dan位wei在zai本ben公gong司si的de維wei修xiu等deng情qing況kuang的de數shu據ju。具ju體ti介jie紹shao如ru下xia: 維修管理軟件客戶端的詳細介紹 本公司的維修管理軟件不但可以對在本公司維修的車輛進行維修管理,公司通過聯網電腦對客戶的維修進行全程、係(xi)統(tong)的(de)管(guan)理(li)。從(cong)進(jin)廠(chang)區(qu)到(dao)竣(jun)工(gong)出(chu)廠(chang)的(de)每(mei)一(yi)環(huan)節(jie)都(dou)通(tong)過(guo)微(wei)機(ji)間(jian)的(de)數(shu)據(ju)傳(chuan)遞(di)進(jin)行(xing)管(guan)理(li),並(bing)保(bao)存(cun)每(mei)一(yi)環(huan)節(jie)的(de)車(che)輛(liang)維(wei)修(xiu)等(deng)情(qing)況(kuang)的(de)實(shi)時(shi)記(ji)錄(lu)。為(wei)客(ke)戶(hu)建(jian)立(li)了(le)車(che)輛(liang)基(ji)本(ben)情(qing)況(kuang)、運行狀況及維修曆史、實時情況、客戶需要等的詳細完備的檔案資料。能根據不同客戶需要隨時、快捷地調閱車輛的各類檔案及統計資料。 還可為貴單位建立客戶端,可通過因特網將貴單位在本公司的車輛維修情況等數據導入貴單位自已的電腦上。 客戶端具有主控端一樣的功能,可查詢車輛的基本情況、維修曆史、實時的情況;也可查詢單輛車單次、多次的維修情況;也可統查某一輛車的所有維修情況、所有更換的配件情況;還可根據不同的時間段、不同的車屬單位進行查詢等。 本公司客戶端軟件查詢對話如下:
協議單位可根據自已需要組合查詢條件,實時了解貴單位車輛在我公司的維修情況。其中“模糊查詢”欄(lan)為(wei)貴(gui)單(dan)位(wei)提(ti)供(gong)了(le)精(jing)確(que)查(zha)找(zhao)和(he)模(mo)糊(hu)查(zha)找(zhao)的(de)雙(shuang)重(zhong)功(gong)能(neng)。本(ben)公(gong)司(si)客(ke)戶(hu)端(duan)的(de)應(ying)用(yong)受(shou)到(dao)了(le)廣(guang)大(da)客(ke)戶(hu)的(de)好(hao)評(ping)。不(bu)但(dan)為(wei)貴(gui)單(dan)位(wei)節(jie)約(yue)了(le)車(che)輛(liang)管(guan)理(li)的(de)時(shi)間(jian),而(er)且(qie)更(geng)能(neng)有(you)效(xiao)的(de)監(jian)督(du)本(ben)公(gong)司(si)的(de)維(wei)修(xiu)質(zhi)量(liang)和(he)維(wei)修(xiu)服(fu)務(wu)。
|
優惠率 70% |
手機版|
關注公眾號|

下載手機APP




















